Haz click aquí para ir al índice. Haz click aquí para abrir el mapa de navegación.


La reanimación
Evaluación inicial

EVALUACIÓN INICIAL Y REANIMACIÓN
RECUPERACIÓN CARDIOPULMONAR - RCP - DE EMERGENCIA

La reanimación ¡Página en construcción!

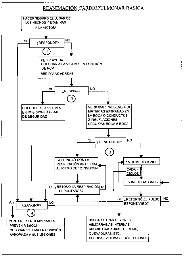
La reanimación es el conjunto de maniobras que se realizan para asegurar el aporte de sangre oxigenada al cerebro cuando fallan los mecanismos naturales.

Estas maniobras se ejecutan según detectemos la ausencia de una constante vital (la respiración o el pulso) o ambas. Es fundamental que se realicen de una manera rápida, exacta y ordenada, pues la ejecución de maniobras de reanimación sobre una persona que respire o tenga pulso puede ser fatal, acarreando lesiones internas graves e incluso la muerte.

Se debe recordar que según la ley, sólo un médico puede certificar el fallecimiento por lo cual, una persona no profesional de la medicina, ante la ausencia de pulso en la víctima, siempre intentará la reanimación.

Dificultades durante la evaluación y la reanimación|RCP de emergencia en lactantes y niños

Evaluación inicial

Con este proceso de exploración buscamos identificar perfectamente qué le ha ocurrido a una víctima de cualquier incidente. Siempre dividimos la evaluación en dos fases: valoración primaria y valoración secundaria. No obstante, también es muy importante la previa evaluación del entorno y el primer contacto con la víctima.
Evaluación del entorno

A la llegada al lugar del suceso, antes de acceder a las posibles víctimas, es conveniente emplear unos instantes en realizar una inspección visual del accidente y de los alrededores en busca de otros riesgos que puedan poner en peligro nuestra propia vida. Es fundamental establecer las medidas de autoprotección necesarias, incluido el uso de guantes para la prevención de posibles contagios. Sin entretenerse excesivamente preguntar a testigos, acompañantes, familiares y a la propia víctima sobre lo ocurrido.

Además de esto, al conocer el tipo de problema sufrido, podremos saber con bastante aproximación el tipo de lesiones que se han podido producir en la víctima.

Si se trata de un accidente de tráfico, preguntaremos a las víctimas conscientes sobre el número de acompañantes y sus nombres para conocer el estado de orientación o conmoción en que se encuentran y, además, establecer una relación y, si procede, buscaremos otras posibles víctimas en el interior del maletero del vehículo o por los alrededores.

Observar si existe derrame de líquidos inflamables, materias tóxicas o corrosivas en las ropas de la víctima, objetos cortantes o punzantes que pueden herirnos. Todo ello servirá para dar una asistencia eficaz.

A menudo se comete un error al iniciar el contacto con la víctima y es que nos ponemos a evaluar y nos olvidamos de hablar a la víctima y preguntarla por sus lesiones. Si al acercarnos a ella nos presentamos como miembro de alguna Entidad y mantenemos un tono cordial y afable durante la evaluación, informándola de lo que vamos a ir haciendo, conseguiremos no sólo colaboración por su parte sino que la inspiraremos confianza al establecer una relación de trato profesional con ella.

No olvidar que existen personas que no pueden vernos, oirnos o hablarnos (ciegos, sordos, mudos, disminuídos, etc.) o, simplemente, que no entienden nuestro idioma. En estos casos tratar de expresar lo necesario mediante gestos con las manos.

 

Has click en los arbolitos para volver arriba.
Click en los arbolitos para volver arriba.

Valoración primaria y RCP

Consiste en la exploración de las constantes vitales con el único fin de detectar su presencia, sin distraernos en cuantificar.

Realizar siempre de manera rápida y sistemática.

Seguir estos pasos:

CONSCIENCIA: Para evaluar la consciencia se preguntará a la víctima si nos escucha y cómo se encuentra, a la vez que la sacudimos ligeramente los hombros o se la pellizca en la cara (A.V.D.N.). No sólo buscaremos que el paciente nos dé una respuesta verbal sino que podemos esperar cualquier movimiento de defensa del tipo de apertura o cierre de ojos, retirada de la cara o manos ante pellizcos, etc...

Si la víctima responde, pasaremos a realizar la valoración secundaria.

Si la víctima NO responde, considerarla inconsciente, avisar a una ambulancia y/o a un médico y pasar a la evaluación de la respiración.

Una persona inconsciente como consecuencia de un golpe (traumatismo) siempre se la supondrá y tratará como si tuviera lesión en la columna vertebral, tratando y movilizando el eje cabeza, cuello y tronco como un solo bloque.


PREPARACIÓN:

  1. Ubicarse a la altura de los hombros;
  2. Quitar la ropa que estorbe del pecho de la víctima (¡atención con los sostenes que tienen aros metálicos!);
  3. Aflojar corbata y cinturón, retirando cadenas o collares;
  4. Tender a la víctima sobre un plano duro en decúbito supino (boca arriba) con los brazos a lo largo del cuerpo. ¡Un masaje cardiaco no funciona en un lecho blando!

EVALUACIÓN RESPIRACIÓN: Acercar un costado de nuestra cara a la boca y nariz de la víctima mientras miramos su pecho y abdomen. Buscamos con esto oír y/o sentir en nuestra mejilla la entrada y salida del aire de la víctima, a la vez que nos permite ver y observar el movimiento respiratorio del tórax y abdomen.

Si no hay respiración, observemos que la boca y faringe están libres de objetos que puedan obstruir las vías aéreas (dentaduras, chicles, caramelos, flemas, vómitos, etc.), liberemos la base de la lengua que también puede obstruir el paso del aire por la faringe.

Para ello ponemos una mano en la frente, que empujará hacia abajo, y la otra en la nuca, que tirará hacia arriba, consiguiendo así estirar el cuello elevando la mandíbula y con ella la base de la lengua, volviendo de nuevo a comprobar la respiración. Esta maniobra es conocida como hiperextensión.

 

Si la respiración existe, girar su cabeza hacia un lado y pasar a realizar la valoración secundaria.

Si la respiración NO existe realizar 2 insuflaciones seguidas (boca a boca) y a continuación valorar el pulso.

 
BOCA A BOCA: Consiste en introducir en los pulmones de la víctima el aire contenido en nuestra boca, faringe, laringe, tráquea y bronquios antes de que quede viciado por nuestra propia respiración; es decir: el aire que aún no ha sufrido el total intercambio gaseoso en nuestros pulmones.

Pasos:

Manteniendo el cuello de la víctima en extensión, pegar nuestros labios herméticamente alrededor de la boca de la víctima mientras cerramos su nariz con los dedos índice y pulgar de la mano que mantenemos en la frente

Insuflar el aire con fuerza moderada durante no más de dos segundos a la vez que miramos su tórax y abdomen y nos aseguramos de que lo que sube es el tórax.

Esta fuerza debe ser muy controlada en el caso de que el paciente sea un niño y más aún en el caso de lactantes.

PULSO: El pulso vamos a localizarle en cualquiera de las arterias carótidas situadas en el cuello a ambos lados de la nuez. Para ello utilizaremos 2 ó 3 dedos (nunca el pulgar) de la mano que teníamos en la nuca, que la haremos resbalar por cualquiera de los laterales de la tráquea (mejor por el lado opuesto a nosotros) hasta la depresión existente entre ésta y los músculos externo-cleido-mastoideos, presionando hacia la nuez. Si sentimos el pulso seguiremos realizando el boca a boca a ritmo de 1 insuflación cada 5 segundos; si, por el contrario, la víctima carece de pulso NO golpearemos el tórax con el puño y comenzaremos el masaje cardíaco externo.

MASAJE CARDIACO EXTERNO: Consiste en comprimir el corazón entre el esternón y la columna vertebral cargando nuestro peso sobre el tercio inferior del esternón de la víctima. Para localizar este punto con exactitud seguiremos con los dedos de una de nuestras manos el borde inferior de las costillas en dirección al esternón, y en la zona central del pecho chocaremos con la punta cartilaginosa del esternón (apófisis xifoides); en este punto pondremos 2 o 3 dedos de la otra mano en dirección a la cabeza y en este nuevo punto colocaremos el talón de la primera mano. Esta es la zona donde realizaremos las compresiones, quedando completamente desnuda y especialmente si existen sujetadores con aros metálicos; ello implica actuar con respeto a la intimidad del sujeto.

Para ello, sin apoyar ni la palma de la mano ni los dedos sobre la víctima, pondremos la otra mano sobre la primera (mejor entrelazando los dedos) y con los brazos rectos y perpendiculares al pecho de la víctima dejaremos caer nuestro peso con el fin de hacer descender el tórax unos centímetros (1).

Las compresiones serán secas y rítmicas (contaremos ...y uno... y dos... y tres... etc.), en numero de 15, posteriormente volveremos a dar dos insuflaciones rápidas y de nuevo 15 masajes externos.

Cada conjunto de 2 insuflaciones y 15 masajes se denomina ciclo de reanimación con un socorrista.

Si son dos los reanimadores, el ciclo es de 1 insuflación y 5 masajes.

Consideraremos secuencia al conjunto de 4 ciclos completos de reanimación.

(1) ATENCION: No todas las personas tienen la misma consistencia en sus costillas por lo cual se recomienda hacer rápidamente una o dos presiones de tanteo para precisar la "dureza" del recorrido muerto y saber exactamente dónde comienza la verdadera presión sobre el músculo cardíaco.

FINALIZACIÓN DE LA REANIMACIÓN: Al finalizar cada secuencia volveremos a valorar si el pulso está presente. Si no hay pulso seguiremos realizando secuencias hasta que retorne. Cuando el pulso retorne volveremos a valorar la respiración actuando como se ha descrito anteriormente.

Daremos por finalizada la resucitación...

  • ... cuando otra persona nos sustituya (otro socorrista, personal de ambulancia asistencial, médico, etc.)
  • ... cuando un médico certifique el fallecimiento de la víctima
  • ... cuando recupere las constantes vitales o
  • ... cuando estemos agotados y no podamos continuar con la reanimación.
  •    
     

     

    indice.gif (151 bytes)    arriba.gif (122 bytes)